“动动手指就能申请装修补贴,从提交材料到现场核验只用了一周左右时间,真是太方便了!”近日,家住秀洲区新城街道优湖名苑的朱先生在“浙里旧房装修”小程序通过了旧房装修补贴申请,并完成了实地核验,成为全区首个通过线上渠道完成补贴申领的居民。这一惠民政策的便捷办理流程,让朱先生赞不绝口。

在朱先生家中,记者看到这套145平方米的住宅已经进入到油漆喷涂阶段,定制柜和装饰墙面已经蒙上了保护膜。“从墙面粉刷到地板铺设,再到全屋定制,整个装修工程都交给了专业公司。”朱先生给记者算了一笔账,“光是全屋定制这一项就要花费近20万元,是整体装修开支里的大头。”
正是这笔不小的装修费用,让朱先生格外关注政府的装修补贴政策。
“去年我就知道秀洲有这个惠民政策,但是无奈由于工期安排问题,错过了申请时间。”朱先生说,了解到今年可以在“浙里旧房装修”小程序上申请后,他第一时间梳理了符合申请条件的装修主材购置清单,提交了旧房装修补贴的相关资料。“完成线上申请后,只过了两天时间就通知我现场核验,整个流程非常方便快捷,顺利的话应该很快能拿到2万元补贴。”言语间,朱先生难掩喜悦之情。

今年2月20日,《2025年浙江省旧房装修和厨卫等局部改造所用物品材料购置补贴实施细则》正式实施。更让居民们惊喜的是,3月13日“浙里旧房装修”小程序的上线,实现了补贴申请“掌上办”“零跑腿”。
“从去年的线下提交装修备案到如今直接线上提交材料,今年的申领流程进行了简化,更加方便直观!”秀洲区住建局有关负责人表示,申请者只需在线上申请时提前准备好相关材料,比如房产证、身份证、装修过程中的照片、支付凭证、发票,还有一些产权证明、竣工验收时间证明等,按照操作流程填写,免去重复提交的麻烦。
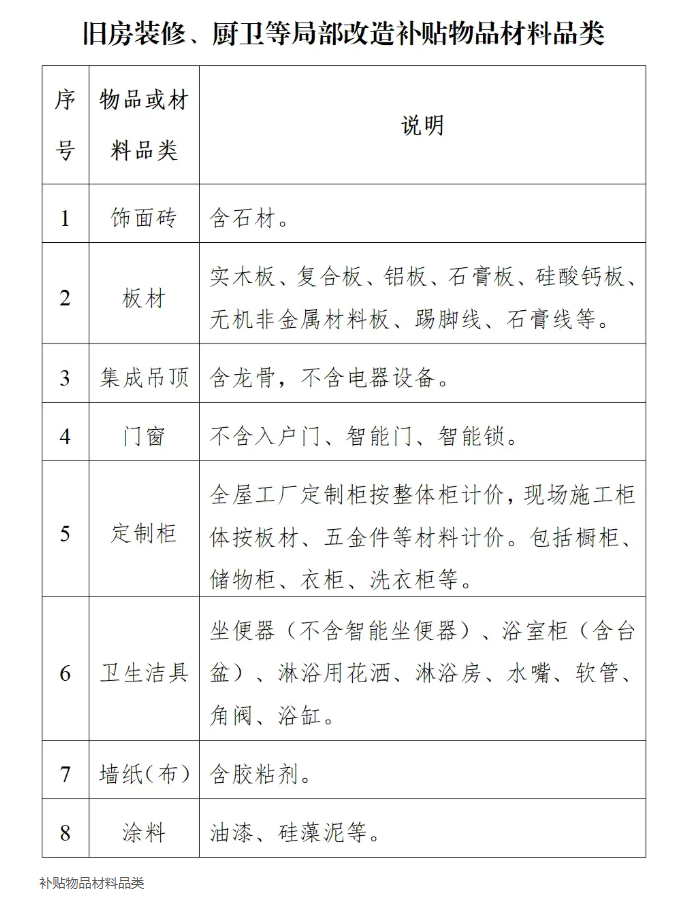
据了解,和去年相比,今年的旧房装修补贴品类有所扩大。相比2024年,今年的补贴品类新增了板材、窗、墙纸(布)、涂料等物品或材料,让更多市民享受到补贴利好。同时,今年的补贴标准由2024年的20%调整为15%,但每位消费者且每套房最高补贴金额仍然维持2万元不变,并且明确每位消费者且每套房最多可补贴1次。

据统计,2024年,秀洲成功申请旧房装修、厨卫改造购置补贴的家庭有600余户,兑付资金约940多万元。“真金白银”的惠民政策,让越来越多的居民实现了居住环境焕新升级。
“推动旧房装修与厨卫改造,不仅能有效改善旧房居住环境、提升居住品质,切实增强群众的获得感、幸福感,也充分释放了装修消费潜力。”秀洲区住建局有关负责人表示,接下去,秀洲将积极响应群众需求,持续优化补贴的审核、资金拨付流程,审核上提速、服务上提质,打通申领补贴的“最后一公里”,尽量缩短消费者从提出申请到拿到补贴资金的时间,让改造工作真正惠及民生。
来源:区传媒中心
记者:吴冰鑫
编辑:刘牛