您当前的位置:秀洲首页 > 新闻中心 > 国内国际
浙F车主注意,驾驶新规来了!
2026-03-29 11:54 来源: 撰文 看秀洲

近日

公安部正式发布

机动车驾驶人疲劳驾驶认定规则

(GA/T 2372-2026)

新规将于6月1日全国落地执行

从此告别“只看驾驶时长”的老办法

驾驶行为+生理状态+生活轨迹

三维立体判定


只要满足任一条件

就算疲劳驾驶

覆盖全车型驾驶人

尤其强化了客运车辆的监管要求

为道路交通事故调查处理

交通违法行为查处

提供了明确的量化依据



疲劳驾驶情形

有下列情形之一的,应认定为疲劳驾驶:


a) 机动车驾驶人连续驾驶机动车超过4h未停车休息或停车休息时间少于20min的;


b) 客运机动车驾驶人在晚22:00至次日凌晨6:00连续驾驶超过2h未停车休息或者停车休息时间少于20min的;


c) 客运机动车驾驶人在24h内累计驾驶时间超过8h的。


注:客运机动车驾驶人指从事道路旅客运输经营活动的机动车驾驶人。


对在道路交通事故发生过程中具备避险条件但未及时采取有效避险措施的机动车驾驶人,经调查具有下列情形之一的,可认定为疲劳驾驶:


a) 通过监测设备(包括但不限于视频监控设备、脑电测量设备等)监测到机动车驾驶人驾驶车辆在事故发生前10min内出现生理疲劳闭眼或疲劳程度脑电波特征判断数值小于30的。


注:生理疲劳闭眼是指机动车驾驶人因生理疲劳致双眼睑完全闭合,并持续2s以上的行为。


b) 对机动车驾驶人询问/讯问结果证实其处于精神难以集中或精神恍惚、困倦等状态仍驾驶车辆的;


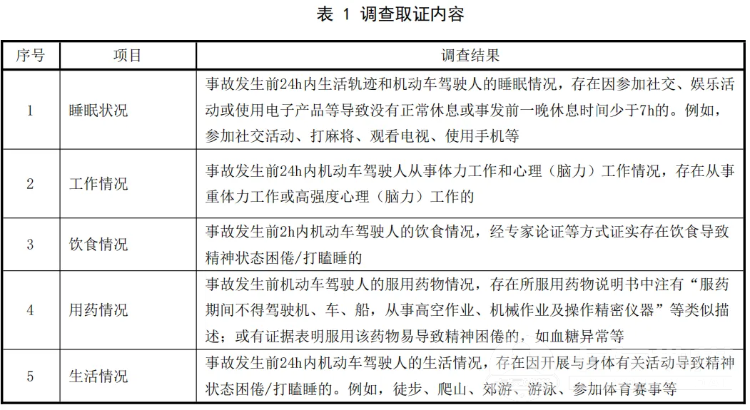
c) 对机动车驾驶人驾驶车辆出发前睡眠状况和工作、饮食、用药、生活等情况进行调查,证实存在表1列举的一项或多项调查结果的。



新规的实施,标志着疲劳驾驶监管进入“精准化、全维度”时代。对驾驶人而言,合规驾驶不仅是规避处罚的前提,更是保障自身及他人生命财产安全的核心;对交通管理部门而言,明确的认定标准与取证方式,能更高效地打击疲劳驾驶违法行为,筑牢道路交通安全防线。


6月1日起

新规正式落地

全体驾驶人需严格遵守

养成规范驾驶习惯

拒绝疲劳驾驶

守护出行平安

转发提醒身边的小伙伴

来源:嘉兴发布

编辑:刘牛

标签: 责任编辑: 看秀洲

秀洲新闻网

看秀洲微信

分享到:

秀洲区新闻网络信息中心 - copyright © 2009版权所有

举报电话:0573-82721592

举报邮箱:xzwxb@xiuzhou.gov.cn

关于我们 | 广告服务 | 联系方式 | 法律声明

浙江在线新闻网站平台支持  浙ICP备09103386号  浙新办[2009]24号