您当前的位置:秀洲首页 > 关注热讯
4月5日起,这笔费用将上调!
2026-03-29 20:46 来源: 撰文 看秀洲

自中东冲突以来,国际油价飙升,机票票价及航班燃油附加费受到了广泛关注。随着国际油价上涨,4月5日或将迎来新一轮燃油附加费上涨。


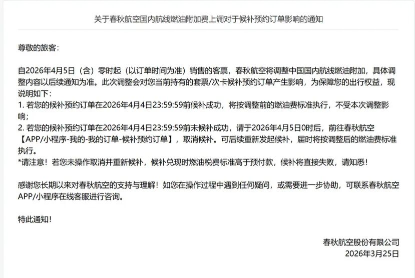
春秋航空发布公告称,国内航线燃油附加费将于4月5日零时起上调。公告称,自2026年4月5日(含)零时起(以订单时间为准)销售的客票,春秋航空将调整中国国内航线燃油附加,具体调整内容以后续通知为准。



中国国内航线燃油附加费按月调整,目前仍执行1月5日调整的燃油附加费标准,即800公里以下航段10元、800公里以上航段20元。


国内航线旅客运输燃油附加费是依据航空煤油基础价格而调整的。根据规定,当国内航空煤油综合采购成本超过每吨5000元时,航空运输企业方可按照联动机制规定收取国内航线旅客运输燃油附加。


此前,国内春秋、吉祥、东航、南航、长龙航空等多家航空公司已经上调国际航线的燃油附加费,涨幅普遍在50%以上,部分航线甚至翻倍,东南亚、澳大利亚等航线受影响明显。


3月国际油价因中东地缘冲突一度冲高至100美元/桶以上,目前整体仍处高位,推动国内航油采购成本大幅上涨。2026年4月5日是国内航线燃油附加费月度调整窗口,受国际油价持续走高影响,预计将迎来显著上调。


来源:湖北发布、广州日报、江西发布

编辑:刘牛

标签: 责任编辑: 看秀洲

秀洲新闻网

看秀洲微信

分享到:

秀洲区新闻网络信息中心 - copyright © 2009版权所有

举报电话:0573-82721592

举报邮箱:xzwxb@xiuzhou.gov.cn

关于我们 | 广告服务 | 联系方式 | 法律声明

浙江在线新闻网站平台支持  浙ICP备09103386号  浙新办[2009]24号